재생치의학교실

교실소개
Biometerials 및 mechanobiology에 대한 연구를 수행하며 손실 또는 파괴된 조직에 대한 연구를 수행하며, 연구 결과를 바탕으로 임상적 응용 및 새로운 치료법을 위한 과학적 기초를 정보를 제공한다.
연구분야
1. 메카노바이올로지에 대한 연구
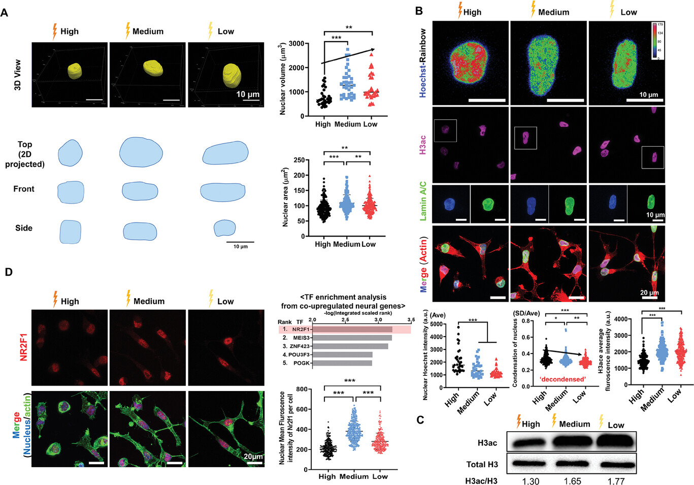
2. 신경 줄기세포의 후성유전학적 변화
3. 구강 조직에 대한 재생관련 인자 및 오가노이드 연구
교수진
이준희 조교수
- 대학 홈페이지 add
- 대학원 홈페이지 add
- 부속/부설기관 홈페이지 add
단과대학
대학원
특수대학원(죽전)
특수대학원(천안)
이메일 무단수집 거부
본 웹사이트에 게시된 이메일 주소가 전자우편 수집 프로그램이나 그밖의 기술적 장치를 이용하여 무단으로 수집되는 것을 거부하며, 이를 위반시 정보통신망법에 의해 형사처벌됨을 유념하시기 바랍니다.